Отличительная особенность усилителя – малое напряжение питания, электронная регулировка громкости и возможность перехода в режимы MUTE и STANDBY, что позволяет использовать его в переносных конструкциях с низковольтным питанием. Усилитель собран на специализированной микросхеме TDA8551( TDA8551T), выполненной по CMOS – технологии, которая состоит из собственно усилителя звуковой частоты мощностью 1 Вт на нагрузке 8 Ом и электронного регулятора громкости, управляемого импульсами высокого или низкого уровня (для автоматического увеличения или уменьшения громкости соответственно).

Изменение громкости – дискретное – по 1.25 дБ, диапазон питающих напряжений – 2.7 …5.5 В, ток покоя микросхемы – 10 мА при номинальном напряжении питания (5В). Входное сопротивление усилителя — 15 кОм. Микросхема выпускается в корпусах DIP-8 (TDA8551 для обычного монтажа) и SO-8 (TDA8551T для поверхностного монтажа). При выборе корпуса стоит учитывать, что выходная мощность микросхемы в варианте SO-8 из-за плохой теплоотдачи ограничена величиной 0.8 Вт. Микросхема в обоих исполнениях имеет схемы тепловой и электростатической защиты.

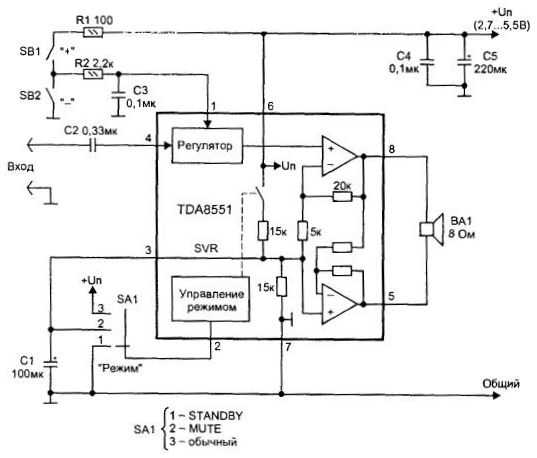
Приведенная схема усилителя является типовой и особых пояснений не требует. Цепь R2, C3 предназначена для подавления дребезга кнопок, резистор R1 предотвращает короткое замыкание по питанию при случайном одновременном нажатии кнопок SB1 и SB2. Переключатель SA1 изображен для наглядности, поскольку обычно режимами MUTE и STANDBY управляют электронные схемы.
Статьи ►
Микросхема интегральный преобразователь К1224ПН1