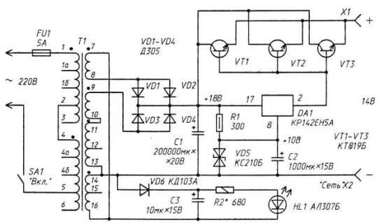
Этот блок питания в состоянии отдать в нагрузку ток до 20 А при напряжении 12 -14 В и может использоваться для питания бортовой сети автомобиля во время ремонтно-профилактических работ (кроме пуска!) или как лабораторный БП для любых других нужд. Уровень пульсаций при максимальном токе – 1 В, режим работы блока питания – круглосуточный.

Прибор собран на унифицированном трансформаторе ТН-61, в качестве двухполупериодного выпрямителя используются германиевые диоды VD1 – VD4, для уменьшения внутреннего сопротивления включенные попарно-параллельно. Выпрямленное и сглаженное конденсатором большой емкости С1 напряжение величиной 18В поступает на мощный эмиттерный повторитель, собранный на трех параллельно включенных транзисторах VT1-VT3. Управляет этим повторителем интегральный стабилизатор DA1, который в свою очередь питается от параметрического стабилизатора, собранного на стабилитроне VD5. При желании подбором этого стабилитрона с меньшим напряжением стабилизации можно изменить выходное напряжение в пределах 8 – 12 В.
Светодиод HL1 – индикатор включения блока питания, который запитан от собственного выпрямителя VD6, C3. В принципе, питать его можно и общим напряжением, но в этом случае из-за медленной разрядки большой емкости С1 индикатор может длительное время гореть после выключения устройства. Диоды и транзисторы размещены группами каждая на своем радиаторе, микросхема DA1 – на своем. Все три радиатора должны быть изолированы друг от друга и от шасси прибора.
При желании диоды, микросхема и транзисторы могут быть размещены на общем ребристом радиаторе размерами 210 х 130 х36 мм, но в этом случае они должны изолироваться от радиатора слюдяными прокладками. Диоды Д305 можно заменить на КД219А или Д302, стабилитрон VD5 – на КС102Б, Д814В. Монтаж токонесущих цепей прибора выполнен проводом МГШВ сечением не менее2.5 мм. кв. Может случиться, что во время работы один из выпрямительных диодов будет нагреваться значительно сильнее других. Это значит, что диод имеет большое (относительно трех других) сопротивление в открытом состоянии и его лучше заменить.
Эксплуатируя прибор, не стоит забывать, что он не имеет защиты от короткого замыкания.
Статьи ►
Как проверить пульт ДУ